全国多地,将拉响警报
今年是中国人民抗日战争
暨世界反法西斯战争胜利80周年
也是九一八事变爆发94周年
近日
贵州、辽宁、黑龙江、安徽、
广西、新疆、江苏等多地发布通告
将在9月18日
进行防空警报试鸣
贵州

辽宁
9月18日上午
勿忘“九一八”撞钟鸣警仪式
将在沈阳“九一八”历史博物馆
残历碑广场举行
自1995年起
每年的9月18日都在沈阳举行
展开全文
勿忘“九一八”撞钟鸣警仪式
警示世人勿忘国耻、勿忘“九一八”
今年的撞钟鸣警仪式
还将奏唱国歌、撞钟鸣警、
拉响防空警报
沈阳全城及辽宁全省各地
也将同步拉响防空警报
火车、轮船、汽车鸣笛3分钟

图片来源:辽宁日报
黑龙江
9月18日上午9时至9时10分
黑龙江将在全省进行防空警报统一试鸣

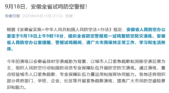
安徽
9月18日上午9时18分
安徽将组织全省防空警报统一试鸣
暨防空防灾演练

广西
9月18日上午10时00分至10时15分
广西将在全区范围内
统一试鸣防空警报
暨组织部分人员疏散隐蔽演练

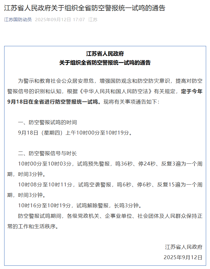
江苏
9月18日上午10时00分至10时19分
江苏全省将进行防空警报统一试鸣

河南
9月18日上午10时00分至10时31分
河南将在全省范围内
组织人民防空警报试鸣活动
视频来源:河南国防动员
新疆
9月18日上午12时00分至12时19分
新疆将在全区统一试鸣防空警报

94年过去了
硝烟散去,警钟长鸣
我们一起悼念同胞、缅怀先烈
牢记“九一八”
让历史不再重演
视频制作:崔艳燕
请记得
9月18日这一天
中华大地的鸣警之声
一寸山河一寸血
不忘曾经烽烟起
天下虽安,忘战必危!
勿忘国耻,吾辈自强!
来源:中国新闻网、沈阳九一八历史博物馆、新疆发布、
江苏国防动员、龙江国防动员、安徽国防动员、
广西壮族自治区人民政府、人民日报、知知贵阳
编辑:李沁鑫
编审:安轶伦
审签:李 蓓
双击屏幕👆让这条新闻“飞”得更快
往期热点,别错过


评论